北方华锦联合石化!20万吨/年高密度聚乙烯
来源:聚烯烃人微信公众号
4月25日,北方华锦联合石化20万吨/年高密度聚乙烯、30万吨/年环氧丙烷、22万吨/年双氧水(100%)、160万吨/年延迟焦化项目进行二次环评公示。

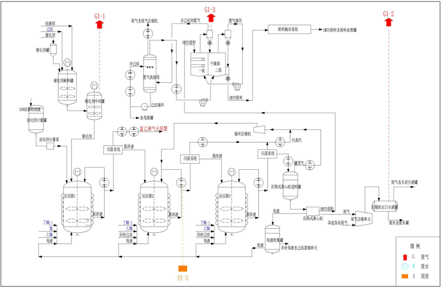
20万吨/年高密度聚乙烯装置
项目名称:北方华锦联合石化有限公司20万吨/年高密度聚乙烯装置。
建设地点:盘锦辽东湾新区起步区(重点建设区)。
建设内容及规模:主体装置为20万吨/年高密度聚乙烯装置,同时配套建设公辅及储运设施。项目占地3.84公顷,年运行时间8000h,新增劳动定员41人。总投资7.79亿元。
工程投资:项目总投资7.79亿元人民币,其中环保投资1591万元人民币,环保投资占比2%。
装置简介:新建高密度聚乙烯装置建设规模为20万t/a,利用华锦大项目生产的乙烯为主要原料,生产主要产品为高密度聚乙烯,直接作为产品外售。装置采用中国石化自主开发的乙烯淤浆聚合工艺,装置操作弹性为60%~110%,年运行时数按8000小时计。

工艺技术特点:本装置采用中石化淤浆法工艺技术,以高纯度乙烯为主原料,己烷为溶剂,使用高效催化剂,通过改变操作条件,并联或串联聚合流程以及添加共聚单体丁烯-1,得到多种牌号的高密度聚乙烯。
最近新闻
-
2025-07-29
-
2025-06-12
-
2025-04-02
-
2025-03-04
-
2025-02-06
-
2025-01-10
-
2024-11-18
-
2024-10-25
-
2024-05-08
-
2024-04-08